¿ËÈÕ£¬£¬£¬£¬£¬£¬£¬Éú̬ÇéÐβ¿Ðû²¼¡¶ÖлªÈËÃñ¹²ºÍ¹ú¹ÌÌå·ÏÎïÎÛȾÇéÐηÀÖη¨(ÐÞ¶©²Ý°¸)(Õ÷ÇóÒâ¼û¸å)¡·£¬£¬£¬£¬£¬£¬£¬ÒýÆðÆÕ±é¹Ø×¢¡£¡£¡£¡£¡£ÐÞ¶©²Ý°¸³ýÁËÔöÉèÉú²úÕßÔðÈÎÑÓÉìÖÆ¶È¡¢À¬»ø·ÖÀàÖÆ¶ÈµÈ£¬£¬£¬£¬£¬£¬£¬»¹¶ÔÏêϸ·£Ôò¾ÙÐÐÁËÐÞ¶©£¬£¬£¬£¬£¬£¬£¬¶àÏîÎ¥·¨ÐÐΪ·£¿£¿£¿£¿£¿îÌáÉýÖÁ100ÍòÔª£¬£¬£¬£¬£¬£¬£¬Ó¡Ë¢°ü×°ÆóҵΥ·¨±¾Ç®½øÒ»²½Ôö´ó¡£¡£¡£¡£¡£
ÌØÊâÐèÒªÖ¸³öµÄÊÇ£¬£¬£¬£¬£¬£¬£¬±¾´Î¡¶¹Ì·Ï·¨¡·ÐÞ¶©²Ý°¸ÔöÌíÁËÅÅÎÛÔÊÐíÖÆ¶È¡¢ÇéÐα£»£»£»£»£»¤Ë°¡¢»·ÔðÏյȶà¸ö·½ÃæÄÚÈÝ£¬£¬£¬£¬£¬£¬£¬²¢ÖØÉê¡°ÑóÀ¬»ø¡±Õ¥È¡Áî¡£¡£¡£¡£¡£±ðµÄ£¬£¬£¬£¬£¬£¬£¬ÐÞ¶©²Ý°¸»¹ÐÂÔöÇøÓòÏàÖúÌõÎÄ£¬£¬£¬£¬£¬£¬£¬Í³³ï½¨ÉèÇøÓòÐÔΣÏÕ·ÏÎOÖд¦Öóͷ£ÉèÊ©¡£¡£¡£¡£¡£Ð·¨ÓÐÍûÔÚ2018Äêµ×ÖÁ2019ÄêÍ·Õýʽ³ǫ̈¡£¡£¡£¡£¡£
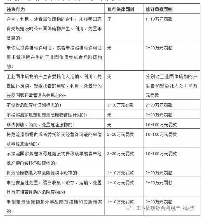
ÐÂÔö¶àÏî·£Ôò£¬£¬£¬£¬£¬£¬£¬×î¸ß·£¿£¿£¿£¿£¿î100ÍòÔª
ÏÖÐС¶¹Ì·Ï·¨¡·×Ô1996ÄêÆðʵÑ飬£¬£¬£¬£¬£¬£¬2004ÄêµÚÒ»´Î¾ÙÐнϴó·ù¶ÈÐ޸쬣¬£¬£¬£¬£¬£¬¶ø´Ë´ÎÔòÊÇ¡¶¹Ì·Ï·¨¡·ÊµÑé22Äê¼äµÚ¶þ´Î½Ï´ó·ù¶ÈÐ޸ġ£¡£¡£¡£¡£¾ÝÏàʶ£¬£¬£¬£¬£¬£¬£¬¡¶¹Ì·Ï·¨¡·ÐÞ¶©²Ý°¸¹²ÁùÕÂ102Ìõ£¬£¬£¬£¬£¬£¬£¬ÆäÖÐÐÞ¸Ä50Ìõ(²»°üÀ¨½öÐ޸ġ°ÇéÐα£»£»£»£»£»¤¡±Îª¡°Éú̬ÇéÐΡ±µÄÌõ¿î)£¬£¬£¬£¬£¬£¬£¬ÐÂÔö14Ìõ£¬£¬£¬£¬£¬£¬£¬É¾³ý4Ìõ¡£¡£¡£¡£¡£
ÐÞ¶©²Ý°¸Ç¿»¯ÁËÉú²úÕßµÄÖ÷ÌåÔðÈΣ¬£¬£¬£¬£¬£¬£¬Ç¿µ÷¹ÌÌå·ÏÎﱬ·¢ÕßÊǹÌÌå·ÏÎïÖÎÀíµÄÖ÷ÒªÔðÈÎÈË¡£¡£¡£¡£¡£²Ý°¸»¹Ìá³ö¡°Éú²úÕßÔðÈÎÑÓÉìÖÆ¡±£¬£¬£¬£¬£¬£¬£¬½«·ÅÆúµçÆ÷µç×Ó²úÆ·ÖÎÀíÂÄÀúÎüÄÉÓë¹Ì»¯£¬£¬£¬£¬£¬£¬£¬ÃãÀøÉú²úÕß¿ªÕ¹Éú̬Éè¼Æ¡¢½¨Éè½ÓÄÉϵͳ£¬£¬£¬£¬£¬£¬£¬Ôö½ø×ÊÔ´½ÓÄÉʹÓᣡ£¡£¡£¡£
ÖµµÃÒ»ÌáµÄÊÇ£¬£¬£¬£¬£¬£¬£¬ÐÞ¶©²Ý°¸¶Ô²¿·ÖÎ¥·¨ÐÐΪµÄ·£Ôò¾ÙÐÐÁËÐÞ¶©£¬£¬£¬£¬£¬£¬£¬¶àÏîÎ¥·¨ÐÐΪµÄ·£¿£¿£¿£¿£¿îÌáÉýÖÁ100ÍòÔª£¬£¬£¬£¬£¬£¬£¬Ò»Ð©ÒÔÍùûÓÐÏêϸ·£ÔòµÄÐÐΪ£¬£¬£¬£¬£¬£¬£¬Ò²¼ÓÉÏÁËÏìÓ¦µÄ·£Ôò¡£¡£¡£¡£¡£
¡¶¹Ì·Ï·¨¡·ÐÞ¶©²Ý°¸Éæ¼°·£¿£¿£¿£¿£¿îµÄÖ÷Òª±ä»»µã£º

ÅÅÎÛÆóÒµ¹Ì·Ï´¦Öóͷ£±¾Ç®´óÔö
Õë¶ÔÍ¿ÁÏÐÐÒµÀ´Ëµ£¬£¬£¬£¬£¬£¬£¬¹Ì·Ï´¦Öóͷ£Ò²ÊÇ»·±£×ªÐ͵ÄÒ»ÏîÖØµãÖ®Ò»¡£¡£¡£¡£¡£Ê¹ÓÃÍ¿ÁϾÙÐÐ×èµ²²ãÍ¿·ó»òÅçÆá¡¢ÉÏÆáÀú³ÌÖб¬·¢µÄ·ÏÎï¾ÍÊôÓÚΣÏÕ·ÏÎï¡£¡£¡£¡£¡£¡¶ÖлªÈËÃñ¹²ºÍ¹ú¹ÌÌå·ÏÎïÎÛȾÇéÐηÀÖη¨¡·¹ØÓÚΣÏÕ·ÏÎïµÄ½ç˵ÊÇÖ¸ÁÐÈë¡¶¹ú¼ÒΣÏÕ·ÏÎïÃû¼¡·»òÕ߯¾Ö¤¹ú¼Ò»®¶¨µÄΣÏÕ·ÏÎïÅбð±ê×¼ºÍÅбðÒªÁìÈ϶¨µÄ¾ßÓÐΣÏÕÌØÕ÷µÄ¹ÌÌå·ÏÎï¡£¡£¡£¡£¡£Òò´Ë£¬£¬£¬£¬£¬£¬£¬Í¿ÁÏÐÐÒµ¹ÌÌå·ÏÎï´¦Öóͷ£¡¢·Ï¾É°ü×°´¦Öóͷ£¡¢·ÅÆúÍ¿ÁÏ´¦Öóͷ£µÈ¹ÌÌå·ÏÎïÖÎÀíµÄ;¾¶¾ÍÖµµÃÎÒÃÇÉîÈë¾ÙÐÐ̽ÌÖ¡£¡£¡£¡£¡£
¾ÝÏàʶ£¬£¬£¬£¬£¬£¬£¬¹ú¼Ò»®¶¨ÆóÒµ±¬·¢µÄ¹ÌÌå·ÏÎï±ØÐè½»ÓÉÓд¦Öóͷ£×ÊÖʵĵÚÈý·½´¦Öóͷ££¬£¬£¬£¬£¬£¬£¬µ«ÏÖÔÚÔÚº£ÄÚ£¬£¬£¬£¬£¬£¬£¬·ÅÆúÎï´¦Öóͷ£É̵Ĵ¦Öóͷ£ÄÜÁ¦ÓÐÏÞ£¬£¬£¬£¬£¬£¬£¬Ë®Æ½ÀǼ®²»Æë¡£¡£¡£¡£¡£¸üÈÃÈËÍ·ÌÛµÄÊÇ£¬£¬£¬£¬£¬£¬£¬¹ú¼Ò¿ÉÒÔÌṩ·ÅÆúÎï´¦Öóͷ£×ÊÖÊÈÏÖ¤µÄ»ú¹¹ÓÐÏÞ£¬£¬£¬£¬£¬£¬£¬ËäÈ»¸÷µØÒ²ÔÚÆð¾¢À©´ó·ÅÆúÎï´¦Öóͷ£ÄÜÁ¦£¬£¬£¬£¬£¬£¬£¬¿ÉÊÇÈÔÈ»ÑÏÖØ¡°²ú¡±È±·¦Ð裬£¬£¬£¬£¬£¬£¬ÓÐЩÆóҵÿÄêÓÐ3-5¸öÔÂʱ¼ä¶¼ÕÒ²»µ½ºÏÊʵĵÚÈý·½À´´¦Öóͷ£·ÅÆúÎï¡£¡£¡£¡£¡£²¢ÇÒ´¦Öóͷ£±¾Ç®Ñ¹Á¦ºÜÊǴ󣬣¬£¬£¬£¬£¬£¬ÌØÊâÔÚһЩÄÏ·½¶¼»á·ÅÆúÎïȼÉյı¾Ç®ÉõÖÁµÖ´ï18000Ôª/¶Ö¡£¡£¡£¡£¡£
»·±£¹Ì·ÏÊÖÒÕÑо¿Ö°Ô±ÒÔΪ£º¡°¿Æ¼¼Ö§³ÖÄÜÁ¦È±·¦£¬£¬£¬£¬£¬£¬£¬È±·¦»ù´¡Ñо¿£¬£¬£¬£¬£¬£¬£¬Î£ÏÕ·ÏÎïÅжϻú¹¹ºÍÅжϳÌÐò²»Ã÷È·¡£¡£¡£¡£¡£Õâ¶¼Êǵ¼ÖÂÏÖÔڹ̷ϴ¦Öóͷ£±¾Ç®ìÉýµÄÔµ¹ÊÔÓÉ¡£¡£¡£¡£¡£¡±
¹ØÓڹ̷ÏÖÎÀíµÄ³£ÓÃ֪ʶ
Æä¾Þϸ¡¢ÑÕÉ«¶¼ÊÇÓл®¶¨µÄ¡£¡£¡£¡£¡£µÈ±ßÈý½ÇÐÎ(±ß³¤²»Ð¡ÓÚ40cm)£¬£¬£¬£¬£¬£¬£¬Å侰Ϊ»ÆÉ«£¬£¬£¬£¬£¬£¬£¬Í¼ÐÎΪÐþÉ«¡£¡£¡£¡£¡£ÆäÉèÖõÄÖ÷ҪĿµÄÊǾ¯Ê¾×÷Ó㬣¬£¬£¬£¬£¬£¬ÒÔÊDZØÐèÐÑĿŶ~
ΣÏÕ·ÏÎï°ü×°ÈÝÆ÷ÉÏÕÅÌùµÄ±êÇ©³¤ÕâÑùµÄ£º
ÉÏͼÖеÄΣÏÕ·ÏÎïÖÖ±ðƾ֤ÏÖʵÕÅÌùÏìӦͼ±ê»òÓ¡ÖÆÏìӦͼ±ê£¬£¬£¬£¬£¬£¬£¬ÆäÓУº

ÓÚΣ·Ï¿âÉèÖÃÓ¦ÇкÏÒÔÏÂÒªÇó£º
1.ΣÏÕ·ÏÎïÖü´æ¿â×ñÕÕ·ÀÑïÉ¢¡¢·ÀÁ÷ʧ¡¢·ÀÉøÂ©ÔÔò¡£¡£¡£¡£¡£
2.ΣÏÕ·ÏÎïÖü´æÉèÊ©Èë¿Ú´¦ÐÑÄ¿µÄµØ·½±êʾ¡°Î£ÏÕ·ÏÎïÖü´æ¿â¡±×ÖÑù(»Æµ×ºÚ×Ö£¬£¬£¬£¬£¬£¬£¬30cmx15cmµÄ³¤·½ÐÎ)ºÍÉèÖÃΣÏÕ·ÏÎᆵʾ±ê¼Ç¡£¡£¡£¡£¡£
3.ÎÛȾÇéÐηÀÖÎÔðÈÎÖÆ¶ÈÒªÉÏǽ¡£¡£¡£¡£¡£
4.Éú²ú¹¤ÒÕÁ÷³ÌͼҪÉÏǽ£¬£¬£¬£¬£¬£¬£¬ÔÚͼÖÐÒª±ê×¢±¬·¢Î£ÏÕ·ÏÎï»·½Ú¡£¡£¡£¡£¡£
5.ÖÆ×÷ΣÏÕ·ÏÎïĿ¼¡£¡£¡£¡£¡£
6.Σ·Ï¿âÃÅ¿ÚÒªÉèÖÃΧÑß¡¢µ¼Á÷²Û¡¢µØÃæ×ö·ÀÉø¡£¡£¡£¡£¡£
7.ΣÏÕ·ÏÎïÒª·ÖÀà¡¢·ÖÇøÖü´æ£¬£¬£¬£¬£¬£¬£¬ÖÖÀàÖ®¼äÒªÉ趨ÏÔ×ŵķÖÇø±êʶ£¬£¬£¬£¬£¬£¬£¬ÈçÉ趨ΧÀ¸»òµØÃæ»·ÖÇøÏß¡£¡£¡£¡£¡£ÔÚÿһÀàÖü´æÇøÇ½ÉÏÕÅÌù±êʶ£¬£¬£¬£¬£¬£¬£¬ÔÚÿһÀàÎïÆ·ÉÏÕÅÌù±êʶ¡£¡£¡£¡£¡£
8.Σ·ÏÖü´æ¿âÒª·Åһ̨³Ó£¬£¬£¬£¬£¬£¬£¬²¢ÔÚǽÉÏÕÅÌų̀³Ó±êÇ©¡£¡£¡£¡£¡£°²ÅÅÃð»ðÆ÷¡£¡£¡£¡£¡£
9.ÔÚΣ·Ï¿â°²ÅÅÊÕÖ§¿ą̂ÕË¡£¡£¡£¡£¡£
¹ØÓÚÁÙ½Ö·¿Â¥ÉϽ¨ÉèΣ·Ï¿âÎÞÌØÊâÒªÇ󣬣¬£¬£¬£¬£¬£¬Òªº¦Àû±ãΣÏÕ·ÏÎïÖü´æºÍתÔË¡£¡£¡£¡£¡£ÏêϸҪÇó²Î¿¼¡¶Î£ÏÕ·ÏÎïÖü´æÎÛȾ¿ØÖƱê×¼¡·GB18597-2001(2013ÄêÐÞ¶©)¡£¡£¡£¡£¡£
£¨ÄÚÈÝȪԴ£º¹¤Òµ¹Ì·Ï×ÛºÏʹÓù¤ÒµÍ¬ÃË¡£¡£¡£¡£¡£±¾Õ¾Ïµ±¾Íø±à¼×ªÔØ£¬£¬£¬£¬£¬£¬£¬×ªÔØÄ¿µÄÔÚÓÚת´ï¸ü¶àÐÅÏ¢£¬£¬£¬£¬£¬£¬£¬²¢²»´ú±í±¾ÍøÔÞÐíÆä¿´·¨ºÍ¶ÔÆäÕæÊµÐÔÈÏÕæ¡£¡£¡£¡£¡£ÈçÉæ¼°×÷Æ·ÄÚÈÝ¡¢°æÈ¨ºÍÆäËüÎÊÌ⣬£¬£¬£¬£¬£¬£¬ÇëÔÚ30ÈÕÄÚÓë±¾ÍøÁªÏµ£¬£¬£¬£¬£¬£¬£¬ÎÒÃǽ«ÔÚµÚһʱ¼äɾ³ýÄÚÈÝ£¡£©